Introducción: El CRM (Customer Relationship Management) es una estrategia para gestionar y optimizar la relación con nuestros clientes y prospectos, esto se logra mediante el uso de una herramienta que permita centralizar y organizar toda la información relevante sobre los clientes y las interacciones que se tienen con ellos.
A continuación podrás consultar cada sección sobre como se utiliza la herramienta:
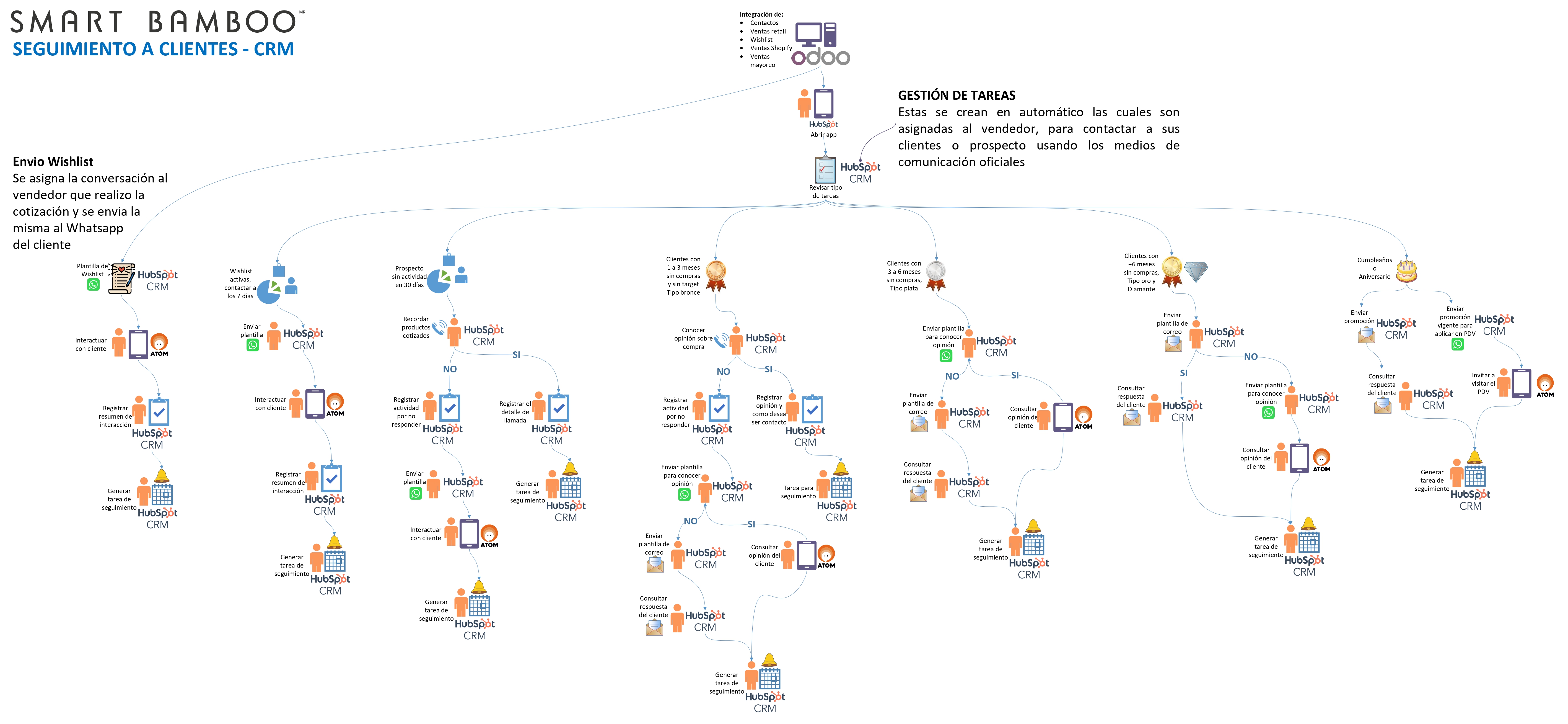
- Diagrama de proceso: Seguimiento a clientes
- 1. Consultar contactos
- 2. Crear contactos
- 3. Consultar negocios
- 4. Enviar plantilla de Whatsapp desde Hubspot
- 5. Generar una tarea
- 6. Generar una nota
- 7. Gestión de tareas
- 8. Envío de correo
- 9. VIDEOS:
- 10. Uso de Atom chat:
Diagrama de proceso: Seguimiento a clientes

1. Consultar contactos
Un contacto se refiere a una persona que ha interactuado con la empresa de alguna manera y cuya información ha sido registrada en el CRM, por medio una compra en algún punto de venta o directo de la página web de la marca, ya que el CRM está integrado con el ERP odoo.
En la app de hubspot desde el panel de inicio al presionar Menú o desde el icono “Contactos” en la parte inferior , podrás consultar los (1) Contactos de los cuales eres propietario, esto cuando creaste al cliente y efectuaste alguna transacción (venta, lista de deseos o wishlist y apartado), y al ingresar veras un listado ordenado alfabéticamente, donde es posible filtrar por (2) fecha de creación y ultima actividad (cualquier interacción registrada como llamadas, reuniones, tareas, notas, etc.)

Adicional puedes agregar vistas filtradas, el seleccionar Agregar vista (1), podrás elegir diferentes tipos de listas de contactos filtradas.

Para Retail nos vamos a concentrar por tipo o estado de comportamiento, y al seleccionar alguna de estos tipos (1) y oprimimos "Aplicar"(2), se agregaran como otro listado de contactos.
Estado de comportamiento: clientes tipificados según su última compra en sucursal
- Clientes perdidos: sin compras en más de 6 meses
- Clientes esporádicos: sin compras entre 3 a 6 meses
- Clientes ocasionales: sin compras entre 1 a 3 meses
- Clientes nuevos: ultima compra en menos de 30 días

Ahora podremos movernos entre dichas vistas o listas de contactos filtradas (1), donde solo es posible agregar 5 vistas como máximo.

Para usuarios de android es posible agregar un filtro al listado de contactos elegido, según el acumulado de compras del cliente:
Estado del lead: clientes tipificados según el monto total de sus compras
- Prospecto: clientes con solo tickets de apartados, wishlist o tickets de recolección de pickup
- Bronce: acumulado de compras inferiores a 5mil pesos
- Plata: acumulado de compras entre 5mil a 15mil
- Oro: acumulado de compras ente 15mil a 50mil
- Diamante: acumulado de compras superiores 50 mil
Al seleccionar el campo Estado del lead, se abrirá una lista de tipos de clientes, donde seleccionamos el deseado (1) y oprimimos "Aplicar"(2) para filtrar la vista o listado de contactos actual

Para revisar algún contacto, ingresamos al mismo y podrás ver una lista de las actividades asociadas al contacto, algunas se generan en automático y otras se crean manualmente como tareas, notas, llamadas, etc.

Dentro del contacto en la sección Asociaciones, se muestra las negocios (ordenes de venta, wishlist, leads, etc.), empresas y tickets (solicitudes de atención a clientes) que tienen relación con el contacto, donde podremos ingresar a cada uno siempre y cuando seas el propietario de dicho objeto, en caso contrario te indicara que no tienes acceso.

En la parte de Información, podrás consultar principalmente los datos de contacto como teléfono y correo electrónico, el nombre del propietario del contacto (es posible re-asignarlo manualmente), si el contacto es un cliente (con una sola venta), cliente frecuente (con más de una compra) u oportunidad (sin compras aún registradas), también muestra la fecha de ultimo contacto y estado del lead según el monto total de sus compra y estado de comportamiento según la ultima vez que compraron en alguna sucursal:
Estado de comportamiento: clientes tipificados según la última compra en sucursal
- Clientes perdidos: sin compras en más de 6 meses
- Clientes esporádicos: sin compras entre 3 a 6 meses
- Clientes ocasionales: sin compras entre 1 a 3 meses
- Clientes nuevos: ultima compra en menos de 30 días
Estado del lead: clientes tipificados según el monto de sus compras
- Prospecto: clientes con solo tickets de apartados, wishlist o tickets de recolección de pickup
- Bronce: acumulado de compras inferiores a 5mil pesos
- Plata: acumulado de compras entre 5mil a 15mil
- Oro: acumulado de compras ente 15mil a 50mil
- Diamante: acumulado de compras superiores 50 mil

2. Crear contactos
Como se menciono al principio, la base de contactos esta ligada al ERP odoo, por lo cual cada vez que creamos un cliente y se le genera una venta o wishlist, se crea el contacto en el CRM automáticamente, sin embargo es posible crearlo manualmente.
En el panel de inicio, presionar (1) el signo de + y elegir (2) Contacto

Solicita el (1) correo electrónico, el cual es la llave para ligar al contacto cuando se llegue a crear desde el punto de venta de odoo, (2) en caso que este ya exista en la base del CRM nos mostrará el contacto que lo tiene asignado.
Nos solicita el (3) Nombre y Apellidos y el (4) número telefónico con 10 dígitos, y al terminar oprimir Guardar, donde el registro o contacto pertenecerá al usuario que lo creo.
Nota: Es posible crear el contacto sin correo y/o sin número telefónico, ya que, después podrás incluirlo.

3. Consultar negocios
En HubSpot, los "negocios" (o "deals" en inglés) son registros utilizados para gestionar y rastrear oportunidades de ventas a lo largo del embudo de ventas (pipeline), A continuación se detallan tipos de negocios:
- Ticket de venta de producto o apartado: ordenes de venta de los clientes que son generados en el punto de venta de odoo
- Wishlist (lista de deseos): cotizaciones generadas para un cliente que puede estar interesado en nuestra oferta comercial, los cuales son generados en el punto de venta de odoo
- Lead o prospecto: es un negocio creado directamente desde el CRM o Hubspot
Los negocios se podrán consultar desde el panel de inicio al presionar (1) Menú, se ingresa al apartado (2) Negocios.

Al ingresar podremos seleccionar el (1) embudo de ventas o pipeline donde (2) tendremos dos tipos:
- Deals retail: nos muestras las diferentes etapas del ciclo de venta y donde podremos dar seguimiento a dichas oportunidades, ademas podremos consultar los Wishlist y tickets de venta (productos entregados en tienda) y apartados provenientes de odoo
- Fase 2_Retail delivery: nos muestras las diferentes etapas de seguimiento de entrega, donde encontraremos los tickets de venta provenientes de odoo que están asociados a un envío a domicilio
Después de seleccionar el pipeline, podremos (3) filtrar los negocios por Fecha de creación, ultima actividad y fecha de venta o cierre.

El pipeline Deals Retail muestra las siguientes etapas de venta:
- Nuevo: podremos crear negocios desde el CRM y asignar en esta etapa, o se podrán cargar oportunidades de venta provenientes de campañas de marketing
- No responde llamada: conforme al proceso SB_COM_PRO_05_Seguimiento a clientes el primer contacto debe ser vía telefónica, en caso que no responda el cliente, se deberá mover a esta etapa
- Primer contacto: Una vez que se contacto efectivamente por primera vez al cliente, se deberá mover a esta etapa
- Seguimiento: cuando ya realizamos más de una interacción o contacto efectivo con el cliente, podremos usar esta etapa
- Propuesta de venta: Cuando enviamos una oferta formal al cliente como una cotización se deberá asignar en esta etapa, para el caso de las Wishlist, al momento de crearse desde odoo, caen de manera automática en esta etapa
- Propuesta parcial: Cuando se toman "x" cantidad de productos de la Wishlist y se transfieren a un ticket de venta, y aún quedan productos en la lista, se mueve automáticamente a esta etapa
- Propuesta completa: Cuando la Wishlist ya no muestra productos, ya que todos han sido transferidos o utilizados para generar un ticket de venta, se mueve automáticamente a esta etapa.
- Propuesta ganada: En esta etapa llegan todos lo tickets de venta de productos entregados en tienda, los tickets de apartados o anticipos, las ordenes ventas generadas en las diferentes plataformas de online y las ventas de mayoreo, sin embargo estas dos ultimas no son visibles para la fuerza de ventas de retail
- Propuesta perdida: cuando ya no esta interesado en la propuesta de venta, se deberá mover a esta etapa, indicando como una nota el motivo
Podremos movernos en las diferentes etapas del pipeline para poder consultar los negocios u oportunidades de venta

Para consultar el negocio, solo debemos ingresar y se muestra la siguiente información:
En la sección Actividad, podrás ver todas las acciones realizadas al negocio, como llamadas, tareas, notas y conversaciones de whatsapp (los cuales deberás consultar directamente en Atom chat), además en esta parte podrás agregar nuevas actividades.

Es posible realizar una llamada al oprimir el símbolo de teléfono donde nos preguntará a que contacto deseamos realizar la llamada y al concluir o colgar deberemos capturar el resultado de la interacción con el cliente.

En esta parte también podrás cambiar la etapa del pipeline, al oprimir dicho campo, se despliega el listado de las diferentes etapas a elegir.


En la sección Asociaciones, se muestra el cliente y/ empresa con quien esta relacionado el negocio.

En la etapa Información, podremos consultar el propietario del negocio, es decir que usuario lo creo, la compañía, punto de venta, valor del negocio, cajero, tarifa, fecha de creación, fecha de cierre o venta, etc.

Por ultimo, en la sección Elemento de pedido, podrás visualizar los productos que contempla el negocio.

4. Enviar plantilla de Whatsapp desde Hubspot
Desde el negocio deseado, en la sección Información, podremos enviar un mensaje predeterminado de Whatsapp al cliente, al ingresar al campo Plantilla de Whatsapp

Se mostrará las siguientes plantillas, y al elegir alguna se enviará el mensaje vía Atom chat (app de mensajería de Whatsapp)

A continuación se muestran las plantillas:
P1_No responde llamada: cuando el cliente no responde nuestra llamada, podremos enviar esta mensaje para invitar al contacto a chatear vía Whatsapp:
P2_Continuar conversación: se usa cuando se concluyeron las 24 horas y ya no es posible conversar con el cliente, se envía para que el cliente tenga la oportunidad de responder "Continuar conversación" y proseguir con la interacción
P4_Wishlist: aunque la lista de deseos se envía automáticamente vía WhatsApp al cliente, es posible enviarla manualmente, para este caso es necesario hacer esta actividad desde el negocio o Wishlist a enviar porque la herramienta toma los datos del mensaje que provienen de dicho registro en el CRM, como el link o ticket digital del Wishlist o el punto de venta donde fue generado.
P5_Apartado recordatorio: se usa para enviar un mensaje al cliente, indicando que tiene un apartado vigente e invitarlo que regrese a la sucursal para liquidar su lista de deseos.
Al igual que el Wishlist, es necesario hacer esta actividad desde el negocio o ticket de venta del apartado a enviar porque la herramienta toma los datos del mensaje que provienen de dicho registro en el CRM, como la fecha de creación del apartado y la tienda.

5. Generar una tarea
Las tareas se usan para gestionar y organizar actividades que necesitan seguimiento y acción, a continuación se detallan los propósitos específicos para los que se realizan las tareas en HubSpot:
- Seguimiento de Prospectos y Clientes
- Gestión de Recordatorios
- Asignación de actividades o tareas
- Monitorear el cumplimiento de actividades
Una tarea se puede generar desde el panel de inicio al oprimir el signo de +, o desde el negocio (lead, ticket de venta, wishlist), contacto o empresa.
Desde el panel de inicio podremos ver las Próximas tareas , donde nos indicara la cantidad que están por vencer y ya vencidas (1), también desde el panel de inicio al presionar Menú, podrás consultar todas las Tareas generadas o desde el icono con el mismo nombre ubicado en la parte inferior del panel

Para este caso haremos una tarea desde un negocio, al ingresar al mismo buscamos el icono Agregar tarea

Podremos incluir un (1) titulo y descripción de la tarea, podrás indicar el (2) tipo de tarea, (3) seleccionar una fecha de vencimiento en la cual es posible elegir (6) varias opciones, además de la (7) hora de vencimiento y cuando desees te recibir una (8) notificación.
La tarea la podrás (4) asociar a algún negocio, contacto o empresa, en este caso al elegir realizar la tarea desde un negocio, este se asocia en automático.
Al final (5) asigna la tarea al usuario que genero la tarea, sin embargo es posible seleccionar manualmente a cualquier usuario.
Al terminar oprimir Guardar, donde el registro pertenecerá al usuario que lo creo.

6. Generar una nota
Las notas se generan para documentar y registrar información importante relacionada con un contacto o negocio. A continuación se detallan los propósitos específicos de generar una nota en HubSpot:
- Recordatorios y Tareas Pendientes
- Contexto adicional para futuras interacciones con un cliente
- Documentar detalles personales o preferencias del cliente
- Registrar el progreso de una venta, cotización o caso de soporte
Una nota se puede generar desde el panel de inicio al oprimir el signo de +, o desde el negocio (lead, ticket de venta, wishlist), contacto o empresa.
Para este caso haremos una nota desde un negocio, al ingresar al mismo buscamos el icono (1) Agregar nota, y procedemos a (2) escribir el comentario, donde podremos (3) adjuntar una foto de la cámara o archivo ubicado en nuestro celular, además podemos generar una (4) tarea de seguimiento e indicar una (5) fecha-hora de vencimiento y recordatorio, por ultimo la nota se asocia automáticamente al negocio que ingresamos.
Al terminar oprimir Guardar, donde el registro pertenecerá al usuario que lo creo.

7. Gestión de tareas
Con la finalidad de dar un seguimiento oportuno, podremos validar que tareas tenemos pendientes por efectuar al inicio de nuestra jornada laboral, donde en al app tendremos el listado de nuestras tareas, las cuales se generar en automatico segun estos parametros:
- Wishlist activas: cuando se crea una Wishlist y esta en la etapa Propuesta de venta o Propuesta parcial, se genera la tarea con fecha de vencimiento dentro de 7 días a partir de su fecha de creación
- Prospecto sin actividad: Si un cliente que aún no cuenta con una venta y tiene 30 días sin algún tipo de actividad, se crea la tarea con fecha de vencimiento a partir de cuando se crea la tarea
- Cliente Tipo bronce y ocasional: si un cliente que no tiene ventas de 1 a 3 meses, se genera la tarea con fecha de vencimiento dentro de 1 día a partir de la creación de la tarea
- Cliente Tipo plata y esporádico: si un cliente que no tiene ventas de 3 a 6 meses, se genera la tarea con fecha de vencimiento dentro de 1 día a partir de la creación de la tarea
- Cliente Tipo oro y diamante y perdido: si un cliente que no tiene ventas en más de 6 meses, se genera la tarea con fecha de vencimiento dentro de 1 día a partir de la creación de la tarea
Al ingresar a la app, en la sección Próximas tareas (1) podremos validar que asignaciones debemos cumplir, y en el icono Tareas (2) tendremos el listado de todas las tareas a realizar
Veremos las tareas organizadas según su vencimiento:

Si ingresamos a alguna podremos ver el detalle de la tarea para iniciar con la gestión del contacto, ya sea haciendo una llamada, enviando una plantilla de Whatsapp o enviando un correo

También podremos revisar las tareas futuras que aún no han vencido:

8. Envío de correo
Desde el contacto deseado, oprimir el icono Correo (1) para abrir el mensaje a enviar

En el mensaje capturar el asunto (1) y el contenido del correo (2), al finalizar oprimir el icono de enviar (3), y en lugar de escribir el cuerpo del correo podremos elegir plantillas predeterminadas al presionar el icono (4).

Podremos seleccionar el mensaje o plantilla según el tiempo en que el cliente no ha regresado a comprar a una tienda:

Al elegir la misma, se podrá visualizar como luce en el cuerpo del correo, en podemos generar un mensaje con ayuda de inteligencia artificial al oprimir el botón en forma de rayo (1)

Completamos los campos como Tipo de correo, ¿Que vendes?, ¿A quien se los vendes?, Describimos lo que queremos comunicar, tono del correo y el idioma (español esta por defecto) y presionar Generar


Se genera un mensaje conforme a lo que indicamos, y es posible solicitar más opciones al oprimir Generar más, al final elegimos el mensaje deseado al oprimir Insertar.

Para visualizar los correos enviados, los podrás consultar desde el contacto en su panel de actividades, donde podrás visualizar con el estado Abierto si el cliente leyó tu correo, y al abrir el correo podrás visualizar lo que contesto tu cliente

Otra forma, es abrir desde el panel de inicio al oprimir el botón Feed, podremos ver las actividades realizadas como el envió de correos

9. VIDEOS:
Todo lo anterior se encuentra disponible en los siguientes vídeos:
Uso del CRM
https://capcitaciones.s3.us-east-2.amazonaws.com/CRM.mp4
Envío de plantilla Wishlist vía CRM
https://drive.google.com/file/d/1AlybGDaF_R6pW7JivIiNdrxDLa_OwuBj/view?usp=sharing
Gestión de tareas, Seguimiento a prospecto
https://drive.google.com/file/d/1TTQqomneJWFMh6zrOsxux6zt3GJH3PU6/view?usp=drive_link
Gestión de tareas, Seguimiento a Wishlist
https://drive.google.com/file/d/1vhn_YeoJNNDZPAI_ZDzQSXHomCzgjnaV/view?usp=sharing
10. Uso de Atom chat:
A continuación se describen los siguientes vídeos sobre el uso de la plataforma de mensajería de WhatsApp
Envío de plantillas vía CRM y Atom chat:
https://capcitaciones.s3.us-east-2.amazonaws.com/Env%C3%ADo+de+plantilla+v%C3%ADa+CRM+y+Atom.mp4
Como tipificar conversación en ATOM
https://capcitaciones.s3.us-east-2.amazonaws.com/Como+tipificar+conversaci%C3%B3n+en+ATOM.mp4